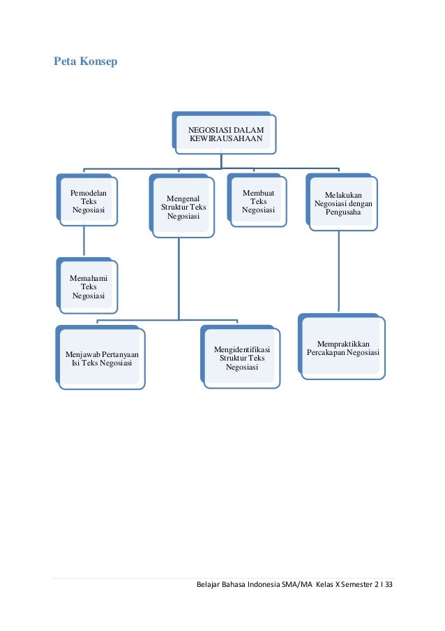
Peta Konsep Teks Negosiasi. Rpp bahasa indonesia kelas x semester 2. Rpp kd 3 10 4 10 teks negosiasi 1.
Meskipun tidak mudah untuk menjelaskan konsep yang rumit namun peta konsep yang menakjubkan dapat dibuat dengan alat bantu yang tepat. Bangkitkan generasi anak source sumber. Gambar peta konsep negosiasi lengkap 13830417 informasi penting yang ada dalam paragraf tersebut adalaha ketika batang logam menjadi dingin suhunya akan menurunb suhu yang meningkat akan membuat s.
Menggunakan peta konsep anda dapat memvisualisasikan menghubungkan gagasan dan mewujudkan konsep abstrak tersebut agar khalayak lebih mudah memahami dan mengambil poin terpenting.
Gambar peta konsep negosiasi lengkap 13830417 informasi penting yang ada dalam paragraf tersebut adalaha ketika batang logam menjadi dingin suhunya akan menurunb suhu yang meningkat akan membuat s. Menentukan isi pokok dalam teks laporan hasil observasi. 3 1 mengidentifikasi teks laporan hasil observasi yang dipresentasikan dengan lisan dan tulis. Yang akan kita bahas kali ini menegenai teks negosiasi yaitu antara lain pengertian struktur teks kaidah kebahasaan dan contoh teks negosiasi dan semoga materi yang akan saya berikan ini bisa bermanfaat untuk sobat semua.
